개발하는 Shopify CEO tobi가 만든 로컬 기반 문서 검색 도구 qmd
개발하는 Shopify CEO tobi가 만든 로컬 기반 문서 검색 도구 qmd
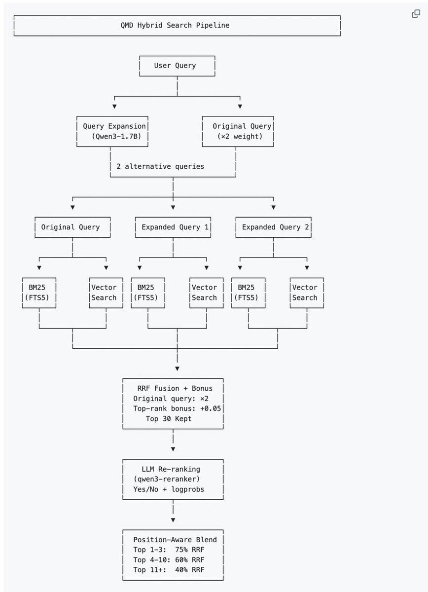
- BM25 기반 키워드(텍스트) 검색
- 벡터 기반 의미 검색
- LLM 기반 질의 확장 및 재정렬
정확도+속도+의미 이해를 모두 어느 정도 만족시키는 하이브리드 검색을 구현. AI로 뭔가 만들고 싶은 좋은 사례
https://github.com/tobi/qmd https://x.com/mimul/status/2016472389593514307/photo/1
🔗 원본 링크
미디어
